Значение и задачи энергетического обследования


Энергетическое обследование – это комплексная процедура, направленная на выявление текущего состояния энергетических систем предприятия или жилого фонда. Основная цель такого анализа – определить эффективность использования энергоресурсов и выявить зоны потерь. В современном мире, где экономия и рациональное расходование энергии становятся критически важными, энергетическое обследование помогает существенно снизить затраты и повысить экологическую устойчивость объектов.
В ходе обследования специалисты изучают технические характеристики оборудования, анализируют схемы электроснабжения и тепловые системы. Особое внимание уделяется параметрам, влияющим на энергопотребление, таким как изоляция, состояние проводки, давление в системах отопления и вентиляции. Обследование становится основой для разработки мероприятий по оптимизации энергоэффективности и вовлечения передовых технологий, что позволяет создавать комфортные условия и одновременно снижать эксплуатационные расходы.
Методы и инструменты проведения энергетического обследования
Для проведения качественного энергетического обследования применяются различные методы и приборы, которые позволяют получить точные данные о состоянии энергосистем. Среди них можно выделить визуальный осмотр оборудования, тепловизионное сканирование и замеры электрических параметров с помощью специализированных приборов. Современное оборудование дает возможность выявлять не только явные, но и скрытые потери энергии.
Тепловизионное исследование позволяет обнаружить места утечек тепла и выявить дефекты изоляции, а анализ электрооборудования помогает определить перерасход электроэнергии из-за неэффективной работы узлов и систем. Важным инструментом является и автоматизированный сбор данных с помощью систем мониторинга, что позволяет получать динамическую картину энергопотребления и выявлять тенденции. Использование таких методов в комплексе гарантирует высокую точность оценки и основу для разработки грамотных рекомендаций.
Преимущества и эффекты после проведения обследования

Проведение энергетического обследования приносит предприятиям и организациям множество ощутимых выгод. В первую очередь, это сокращение затрат на оплату энергоресурсов за счет выявления и устранения энергетических потерь. Кроме непосредственного экономического эффекта, уменьшается нагрузка на окружающую среду благодаря снижению выбросов вредных веществ, что способствует повышению корпоративной социальной ответственности.
Реализация предложенных мер после обследования часто приводит к увеличению срока службы оборудования и снижению аварийности, что снижает риски простоев производства и дополнительных затрат на ремонт.
Кроме того, наличие результатов энергетического обследования является обязательным условием для получения государственных субсидий или льгот на энергосбережение. Это делает процесс не только выгодным с точки зрения экономики, но и необходимым с юридической и экологической позиции.
Этапы выполнения и примеры внедрения энергосберегающих мероприятий
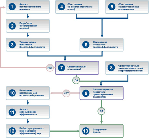
Энергетическое обследование проводится по четко организованному плану, который включает несколько ключевых этапов. Первый – сбор технической документации и предварительный анализ энергетических потоков. На втором этапе осуществляется непосредственный осмотр и замеры с использованием специализированного оборудования. Третий этап – обработка полученных данных и подготовка отчета с рекомендациями по оптимизации.
Заключительный шаг – внедрение предложенных мероприятий и контроль их эффективности на основе повторных замеров.
Примеры энергосберегающих мероприятий включают модернизацию освещения с заменой ламп на светодиодные, установку автоматики для регулирования работы систем отопления и вентиляции, а также утепление зданий. В результате таких внедрений объекты получают не только снижение энергозатрат, но и повышение комфорта для работников и жителей.
- Аудит и исследование объекта;
- Визуальный и инструментальный осмотр;
- Обработка и анализ данных;
- Разработка рекомендаций;
- Внедрение и мониторинг результатов.
